陳玉敏專欄:一年採捕期僅兩個月 為何馬糞海膽仍陷滅絕危機?
2022-06-28
台灣動物社會研究會副執行長/陳玉敏
澎湖馬糞海膽近年面臨嚴重的生態浩劫,在地志工保守估計馬糞海膽數量將銳減4000倍。圖/澎湖海洋公民基金會提供
再過兩天,澎湖的馬糞海膽就要進入開放採捕期(7/1-8/31)。但近兩個月內,志工於澎湖本島海域進行調查,卻幾乎看不到海膽蹤跡。根據中央研究院研究員鄭明修的估計,半世紀前大約有超過2億顆馬糞海膽生活在澎湖海域,如今因過度捕撈,面臨嚴重生態浩劫,保守估計可能只剩下幾萬顆左右。
澎湖海洋公民基金會、台灣動物社會研究會呼籲澎湖縣政府:是時候落實全面禁捕了,因為這幾年數量銳減到幾乎捕不到,也呼籲民眾不要再吃澎湖馬糞海膽,給海膽一個喘息、恢復族群量的機會。
馬糞海膽的消失 將造成海洋生態失衡
馬糞海膽原名為「白棘三列海膽」,屬雌雄異體,撥開黑色硬殼後看到的黃色腺體,即為海膽的生殖腺(卵巢+精囊),備受饕客喜愛。
馬糞海膽以海藻、海草為主食,因進食速度快,可以有效控制大型藻類的生長,為珊瑚提供較多的附苗空間,間接增加珊瑚礁生態系的基礎生產力。若海膽減少和消失,藻類就會增加,造成藻類與珊瑚的競爭,最後珊瑚礁消失,魚蝦也將消失。
由於馬糞海膽在珊瑚礁生態系中扮演相當重要的角色,墾丁國家公園率先於2005年成立海洋資源保護示範區,全面禁捕馬糞海膽,並放流幼小個體。根據統計,2017年墾丁的馬糞海膽最高密度為168顆/10m2,在多年禁補後,幾乎恢復到1984年的最高密度170顆/10m2。
限捕措施未搭配總量管制及卸漁聲明 效果有限
每年5月到9月是海膽性腺的發育成熟期,澎湖縣政府為了避免漁業資源浩劫,也於2007年開始管制馬糞海膽採捕;2018年因海膽持續銳減,原訂每年5/16-8/31為期四個月的採捕期,縮減至兩個月7/1-8/31。
然而此管制措施因為只制定禁漁期加限制採捕大小(如下表一),完全未制定採捕許可證照與總量管制、禁止採捕區域,並落實嚴格的撈捕回報及漁獲統計(卸魚聲明)。更在未能確實嚴格執法與消費市場炒作需求、人為貪婪濫捕下,一年10個月的禁捕期幾乎形同虛設。
編輯
然而此管制措施因為只制定禁漁期加限制採捕大小(如下表一),完全未制定採捕許可證照與總量管制、禁止採捕區域,並落實嚴格的撈捕回報及漁獲統計(卸魚聲明)。更在未能確實嚴格執法與消費市場炒作需求、人為貪婪濫捕下,一年10個月的禁捕期幾乎形同虛設。
編輯
過去幾年只要撈捕期一到,不到半個月的時間,海裡的馬糞海膽馬上就被捕光光。2020年由高雄海洋科大進行的〈澎湖重要物種保育與經營計畫報告[1]〉,在54個採樣點、將近4公頃的海域中只記錄到226個個體,密度僅0.06顆/10m2,數量少到研究人員選擇不採樣帶回,期盼數量已如此稀少的海膽能留在原棲息地有機會生長、繁衍。
澎湖在地民間組織—海洋公民基金會長年監測市場上販售馬糞海膽的情況,執行長王曉嬋說,現在市面上已經很難看到整顆海膽,因為漁民為了規避查緝,經常在捕撈當下就直接將海膽剖殼裝盒,加上地方政府在執法量能、人力有限的狀況下,難以有效執法。且近年因為數量銳減,不斷傳出有漁民「偷藏」私養海膽,政府也很難有效查緝,都是導致馬糞海膽幾乎被抄家滅族的悲劇。
六月海洋公民基金會志工再度前往馬糞海膽的重要棲地—赤崁、後寮和青螺觀察資源量,竟是一顆都看不到,王曉嬋說:「再不禁捕,海洋生態資源真的會崩解。」

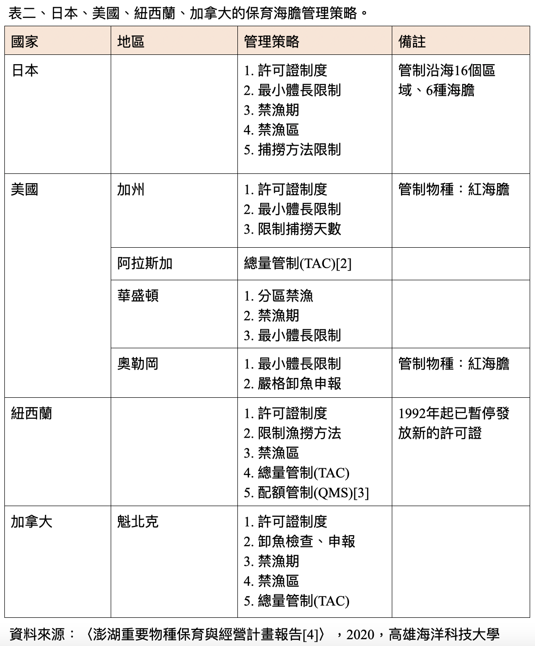
國際保育海膽政策:總量管制、許可證制度與捕撈限制
台灣動物社會研究會也整理國際間保育海膽的策略,由此發現積極有效的管理措施:
一、搭配嚴格的採捕許可證制度
二、捕撈限制(限制季節、體長、區域)
三、總量管理、個別配額管理系統
四、嚴格有效的漁獲申報與統計
用上述四點回頭檢視澎湖縣政府的管理措施,就不難理解何以造成這樣讓族群幾乎瀕臨滅絕的悲歌!
一、沒有建立採捕許可證,捕撈期一開放,人人都可下海捕撈。
二、只有限制季節、體長的捕撈限制,卻沒有「輪牧」概念的採捕區域限制。
三、沒有總量管理,導致撈捕期一到,全民無限制的撈捕,造成「公地悲歌」。
四、最讓人難過的莫過毫不受重視的漁獲申報與統計,不論澎湖縣政府或漁業署,完全無法掌握過去幾年的採捕數量。

國外無數保育經驗及調查都發現[5],在有效管理下,馬糞海膽的族群密度在兩年間可以迅速恢復。
澎湖縣政府是時候立即全面禁捕馬糞海膽了,並應嚴格查緝任何盜捕、私養行為,待資源恢復後,再搭配捕撈許可證及總量管制制度、劃設禁漁區及落實嚴格的漁獲回報其統計後,再研議逐步開放。
編輯
澎湖縣政府是時候立即全面禁捕馬糞海膽了,並應嚴格查緝任何盜捕、私養行為,待資源恢復後,再搭配捕撈許可證及總量管制制度、劃設禁漁區及落實嚴格的漁獲回報其統計後,再研議逐步開放。
編輯
應編列預算加強補充執法量能及執法人力,包括編制官方可以出海查緝的船隻,不能再只有單點及在沿岸邊搜查,成立巡守隊鼓勵並鼓勵民眾監督檢舉。最重要的是,夏季前往澎湖旅遊,別再吃馬糞海膽了!
參考資料:
[1] https://www.penghu.gov.tw/farm/home.jsp?id=133&act=view&dataserno=202011040001
[2] TAC stands for Total Allowable Catch
[3] QMS stands for Quota Management System
[4] https://www.penghu.gov.tw/farm/home.jsp?id=133&act=view&dataserno=202011040001
